全国口腔医学界的医务工作者:
为了加强宣传和推广中华口腔医学会团体标准,促进业内读标准、用标准、改进标准,由中华口腔医学会主办,中华口腔医学会口腔修复学专业委员会及乌鲁木齐市口腔医院承办,新疆口腔医学会和新疆生产建设兵团口腔医学会协办的“功能美学精准修复专题研讨班”(项目编号:2025-08-04-005(国))将于2025年8月28-29日在乌鲁木齐市举办。欢迎全国口腔医务工作者参加。现将具体事宜通知如下:
一、培训时间:2025年8月28-29日
二、报到/培训地点:乌鲁木齐市口腔医院4楼学术厅
地址:乌鲁木齐市水磨沟区准噶尔街777号
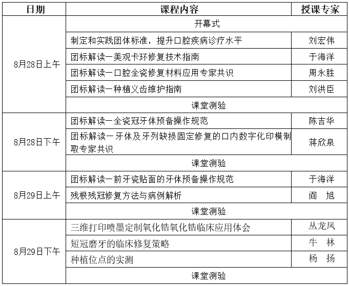
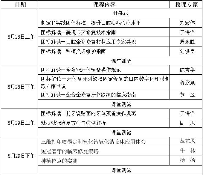
三、课程安排:

四、注册报名手续:
(一)培训费:
160元/人,学员交通及食宿费用自理。酒店可参考大会推荐酒店(见附件),也可自选,尽早自行办理。
(二)报名方式:
本次培训采用网络报名,登录电脑,培训班网址: https://meeting.cndent.com/exh/default2/meetcontent?fair_id=707&role_id=22 ,或手机扫描二维码点“报名参会”按钮进行网上注册缴费。

(三)报名须知:
1. 发票类型为电子普通发票,由中华口腔医学会提供,发票内容只能开“培训费”,会后发送至邮箱;
2. 发票一经开出不得更换,请务必准确填写微信报名信息(发票抬头、税号、邮箱地址等);
3. 取消参加培训班及退费说明:请务必于8月18日前在线申请:“个人中心”→点击“支付订单管理”→点击“退款申请”。“未通过报名系统申请退费”或“逾期申请”均不予受理。
五、继续教育学分:
全程参加培训班学习并按要求出满勤、完成考核的学员将获得国家级继续医学教育Ⅰ类学分4分(项目编号:2025-08-04-005(国))。
六、报名联系方式:
都曼别克(乌鲁木齐市口腔医院):13519969877/0991-4112572
陈畅(中华口腔医学会):18625995577
朱晓华(口腔修复学专业委员会):13982213566
中华口腔医学会口腔医疗事业部
2025年6月15日
附件
乌鲁木齐市口腔医院周边酒店信息(参考价格非协议价,以酒店官方为准)
| 酒店名称 | 地址 | 联系电话 | 参考价格 |
| 乌鲁木齐建国铂萃酒店会展中心店 | 乌鲁木齐市水磨沟区龙盛街龙翔路269号 | 肖雯娜 18999992617 | 单间580元含早餐 标间600元含早餐 |
| 乌鲁木齐会展中心希尔顿欢朋酒店 | 乌鲁木齐市水磨沟区龙腾路718号 | 唐经理 18195826645 | 单间658元含早餐 标间658元含早餐 |
| 维也纳酒店(会展中心店) | 乌鲁木齐市水磨沟区六道湾路1166号 | 齐经理 13579831010 | 单间538元含早餐 标间538元含早餐 |




-一轮2_页面_1-110x80.jpg)
