为了加强住院医师规范化培训基地的建设,交流住院医师规范化培训的教学经验,提高住院医师规范化培训指导教师的教学水平,宣传《住院医师规范化培训基地标准(2022年版)》和《住院医师规范化培训内容与标准(2022年版)》,由中华口腔医学会主办、佳木斯大学附属口腔医院承办、黑龙江省口腔医学会协办的 “口腔住院医师规范化培训师资培训班(2025佳木斯站)”(项目编号:2025-08-05-013 (国))定于2025年9月25日至27日在黑龙江省佳木斯市举行。现将具体事宜通知如下:
一、举办时间和地点:
时间:2025年9月25日至27日
地点:佳木斯大学康复医学院-医学教学实验楼6楼会议厅
地址:黑龙江省佳木斯市向阳区桥北路6号
二、参加会议代表:
全国口腔医学专业住院医师规范化培训基地(科室)主任、教学副主任、教学秘书、指导教师或基地所在医院的院级领导和相关职能部门负责人。
一轮通知.png)
三、会议议程:
2025年9月25日上午:大会
1. 口腔住院医师规范化培训的椅旁教学指导
2. 牙周病的系统检查的教学要点
3. 口腔住院医师规培的无牙颌印模与模型教学指导要点
4. 如何进行口腔全科住院医师的专职临床教学指导
2025年9月25日下午:大会
1. 治疗伴全身疾病的牙周病患者的教学要点
2. 口腔住院医师规培的无牙颌颌位关系记录教学指导要点
3. 如何在住院医师规范化培训教学中贯彻的口腔综合诊疗理念
4. 口腔住培基地的检查方法与评估准备
2025年9月25日晚上:部分教师体验1
显微镜下前牙冠修复牙体预备
2025年9月26日上午:大会
住院医师口腔全科病例展示
2025年9月26日下午:大会
病例为基础的口腔住院医师椅旁教学案例展示
2025年9月26日晚上:部分教师体验2
显微镜下前牙冠修复牙体预备
2025年9月27日上午:大会
口腔住院医师规范化培训基地教学经验交流
口腔住院医师技能演练(佳木斯大学康复医学院-医学教学实验楼5楼仿头模示教室)
内容包括:
1. 放大镜上前牙金属烤瓷全冠预备
2. 数字化口内扫描
3. 磨牙II类洞树脂充填
4. 松牙固定
5. 车针辨认
2025年9月27日下午:大会
口腔住院医师规范化培训教学及学习问题答疑
总结口腔全科病例、操作演练和教案展示、教学经验交流情况,颁发培训证书
四、要求和安排:
(一)对规培教师学员的要求
1. 每位规培教师学员须提交下列文件(作业)之一:
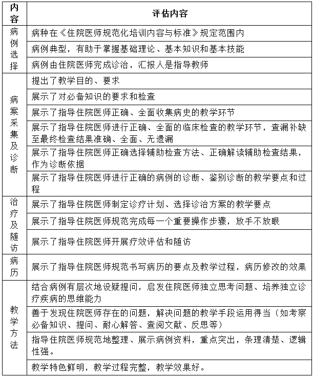
(1) 一份以(指导规培生完成的)病例为基础的口腔住院医师椅旁教学案例(幻灯,要求见附件2,初选入围者将参加现场展示)
(2)一篇住培教学经验总结(Word版文字<1000字左右,参考见附件3),组委会将选取部分代表进行教学经验交流发言(入选者须再做3-5分钟幻灯进行发言)。
2. 2025年9月15日之前未完成注册缴费或未提交作业者将不被允许参加此次培训。
3. 2025年9月15日之前报名并成功缴费的教师学员可报名参加显微镜下前牙牙体预备的操作体验,早报早得,额满40名为止。
4. 每位规培教师学员可推荐1-2名规培生参加本次会议举办的规培生项目(请填写与规培教师学员不同的规培生回执表)。
(二)对规培生的要求
1. 规培生须报名注册(填写规培生回执),方可参加本次会议;
2. 每位参会的规培生须提交下列文件(参加操作演练的入场券)之一
(1)一份自己完成的口腔全科病例参加住院医师口腔全科病例展示(幻灯)(请见附件4 住院医师口腔全科病例报告标准);
(2)临床医患交流的技巧或体会
(三)文件提交
以上所有文件请于2025年9月15日之前提交到这个投稿网址:https://bdkqyxyjyc.wjx.cn/vm/Y6t87ut.aspx#
(四)本次培训全勤并提交全部作业的中级以上职称学员方可获得结业证书。
五、注册报名手续:
本次培训采用网络报名,登录电脑培训班网址 https://meeting.cndent.com/exh/default2/meetcontent?fair_id=732&role_id=22 或手机扫描二维码点“报名参会”按钮进行网上注册缴费。

住院医师指导教师报满200名截止;规培生报满50名截止。
报名须知:
1.发票类型为电子普通发票,由中华口腔医学会提供,发票内容只能开“培训费”,会后10个工作日内发送至邮箱;
2.发票一经开出不得更换,请务必准确填写微信报名信息(发票抬头、税号、邮箱地址等);
3.取消参会及退费说明:如取消注册并申请退款,请务必于9月22日前在线申请:“个人中心”→点击“支付订单管理”→点击“退款申请”。 “未通过报名系统申请退费”或“逾期申请”均不予受理。
会议注册费收取标准如下;

六、交通、食宿、报到:
交通、食宿费用自理。酒店可参考大会推荐酒店(见附件1),也可自选,尽早自行办理。
报到时间与地点:
住培教师学员及规培生报到时间:
9月24日14:00-19:00报到地点:
佳木斯万达锦华酒店,黑龙江省佳木斯市向阳区万达社区万新街320号。
9月25日 8:00-9:00报到地点:
佳木斯大学医学教学实验楼一楼(黑龙江省佳木斯市向阳区桥北路6号)
9月26日下午:规培生演练前培训约一小时,详见二轮通知。
七、继续教育学分:
参加本次会议,按要求提交文件,并完成全过程培训并提交全部作业者,可获得国家级继续医学教育I类学分6分(项目编号:2025-08-05-013 (国))。
八、联系方式:
联系人:侯敏(中华口腔医学会),手机号:15110182608;
牟佳媛(佳木斯) 手机号:13555580099
牛晨阳(佳木斯) 手机号:13163625321
会议邮箱:guipeihuiyi@163.com
中华口腔医学会 口腔医疗事业部
2025年8月16日
附件1 推荐会场周边酒店信息

附件2 病例为基础的口腔住院医师椅旁教学案例展示要求

注:请根据一个具体临床病例阐述教学要点。
附件3 口腔专业住院医师规范化培训教学经验总结参考议题:
1. 住院医师规范化培训工作总结;
2. 住院医师规范化培训工作中存在的问题;
3. 住院医师规范化培训采用的教学方法
4. 如何进行住院医师规范化培训的质量评价?
5. 如何发挥学科优势开展住院医师规范化培训工作?
6. 本单位住院医师规范化培训工作的特色是什么?
7. 不同口腔专业的住院医师规范化培训的差异是什么?
8. 如何评价住院医师规范化培训的教学效果?
9. 住院医师规范化培训工作的在毕业后教育中的地位
10. 医院领导应给住院医师规范化培训工作的支持是什么?
11. 如何加强住院医师规范化培训的教学条件建设?
12. 住院医师规范化培训工作中遇到的问题及应对措施?
13. 医院相关职能部门在住院医师规范化培训工作中应如何发挥作用?
14. 如何选择住院医师规范化培训的教学病例?
15. 如何加强住院医师的组织管理和自我管理?
16. 如何加强住院医师的临床逻辑思维的训练?
17. 如何进行住院医师的规范化技能培训?
18. 住院医师规范化培训应以教师为中心还是以学生为中心?
19. 综合病例培训对住院医师培训是必要的吗?
20. 住院医师培训的操作指导要点有哪些?
21. 如何进行出科考核的设计和实际运作?
22. 住院医师规范化培训理论考核的要素是什么?
23. 住院医师规范化培训考核命题的原则是什么?
24. 如何指导住院医师进行良好的医患沟通?
25. 如何加强指导教师的教学意识?
26. 如何进行教学查房?
27. 住培师资进修应主要学习的内容是什么?
28. 住培师资培训班的课程设计
29.团队学习在住院医师规范化培训的作用
30. 其他相关内容的议题
附件4 住院医师口腔全科病例报告要求





-一轮2_页面_1-110x80.jpg)
